Abstract
The imbalance in the immune system is one of the most important causes of infection with Covid 19, so fixing that defect is one of the most important ways to eliminate Covid 19, so scientists sought to search for substances that contribute to raising the efficiency of the immune system and repairing the defect. Since cholecalciferol (vitamin D3) has effective importance on the immune system, in addition to being an antibacterial and virus, it is here a distinct factor in controlling Covid 19. This is what has been confirmed in scientific research that has confirmed that increasing the concentration of vitamin D contributes to raising the efficiency of the immune system and then overcoming and controlling the risk of the virus, reducing mortality rates and raising the level of recovery.
Keywords: Covid 19; vitamin D3; RAS, SARS; 25-hydroxyvitamin D (25-OHD);1, 25-hydroxyvitamin D; cholecalciferol
Mini Review
Recent research has proven that vitamin D plays an important role in the rate of infection and recovery from Covid 19 [1]. The results indicated that the higher the vitamin level, the lower the risk of infection with the virus, the lower the infection rate, and the lower the death rate [2]. The indicators showed that patients who had Covid-19 were classified into two groups according to the measurement of the rate of vitamin D3 in their sera, and it was found that the patients who had an adequate level of vitamin had mild symptoms and their disease did not deteriorate and the chance of recovery was much more compared to the group characterized by a lack of vitamin D In their serum, in contrast, the death rate increased in people with low vitamin D3 levels compared to those with abundant vitamin D3 levels [3]. Since 1930, vitamin D3 supplements have been used in treating respiratory diseases and fighting viruses, and the main reason for using it may be that vitamin D3 plays an important role as an antiviral, by stimulating natural immunity and the currency of autophagy that contributes to the elimination of the virus [4]. One of the most important mechanisms to eliminate Covid 19 by using vitamin D3 supplements is that vitamin D3 affects the renin-angiotensin system (RAS) and it has been found that the high rate (RAS) contributes to the development of Covid 19. This indicates that vitamin D3 affects Virus development in an indirect way through its influence on RAS [5]. Researches that have been applied in European countries have proven that there is an inverse relationship between the rate of vitamin D3 and the rate of development of the Covid 19 virus. Studies have also proven that those who suffer from a deficiency in levels of vitamin D3 are more likely to develop SARS [6]. It was recommended that vitamin D3 should be taken at a rate of 400-1000 IU for up to 12 months in order for it to bear its effective results in eliminating the Covid 19 virus [7].
Since the Covid 19 virus was discovered in Wuhan, China, in March 2020 [8], scientists have been striving to know what this unknown virus is, and they have found that it is a type of virus that attacks the respiratory system and may cause lung failure and then death [9]. Scientists have combined efforts to find ways to control the spread of the virus due to the lack of vaccinations for it, so scientists have resorted to using many compounds that work as anti-virus, but they found that one of the most effective substances is vitamin D3 [1].
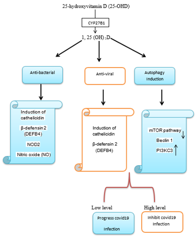
Vitamin D3 preprohormone, which is formed as a result of skin exposure to sunlight, and Vitamin D3, is an active role in many vital processes that are carried out to maintain the integrity of the bones [10]. To clarify the relationship between vitamin D3 and autoimmunity, the vitamin D3 receptor is present on the surface of immune B and T cells. The cells of the immune system play an important role in the formation of active vitamin D with the help of enzyme 1α-hydroxylase (CYP27B1) [11]. Vitamin D3 was defined as an antimicrobial from 30 years ago, and the mechanisms of action of the vitamin may be multiple as it has the ability to produce nitric oxide and superoxide, and it also increases the efficiency of monocyte / macrophage antimicrobial functions through its effect on increasing toll-like secretion, receptor 2, NOD2, and cathelicidin from immune cells, Vitamin D3 also has anti-viral properties through its effect on immune cells and encouraging the autophagy process (Figure 1) [12].
Discussion
Vitamin D3 is one of the most important nutrients that are manufactured by exposure to sunlight through the skin. Vitamin D3 has great importance in benefiting from many of the elements that are used in building bones. This is not, according to Vitamin D3, an effect on the immune system, whether natural or acquired immunity, it affects the immune cells and helps in the secretion of some substances that contribute to the defeat of microbes [13]. Vitamin D is important as antibacterial, especially for those affecting the respiratory system, and as an antiviral [14]. Therefore, we find that there is a close relationship between vitamin D 3 levels and the development or decline of the Covid 19 virus. The higher the concentration of vitamin D3, the fewer symptoms and the virus has been controlled and cured, and vice versa in the case of low levels of the vitamin.
Conclusion
There is a close connection between vitamin D3 and Covid 19, so it is necessary to maintain the adequate and recommended dose of the vitamin, which ranges from 600-1000IU / ml, and it must also be included in the treatment protocols for patients with Covid 19 to raise the efficiency of the immune system in order to be able to overcome. The virus and its activity restriction, and vitamin D3 also works to prevent clots. It is also advised that patients with Covid-19 be exposed to sunlight for half an hour daily, which is sufficient to produce active vitamin D3 through sunlight.
Declaration of Interest
The authors declare that there is no conflict of interest that could be perceived as prejudicing the impartiality of this review.
References
- Karan R, Kuldeep S, Dilpreet S (2020) Vitamin D Levels and COVID-19 Susceptibility: Is there any Correlation. Med Drug Discov pp. 100051.
- Hans K (2020) Vitamin D deficiency and co-morbidities in COVID-19 patients - A fatal relationship. Nfs Journal 20: 10-21.
- Panfili F, Roversi M, Argenio P, Rossi P, Cappa M, et al. (2020) Possible role of vitamin D in Covid-19 infection in pediatric population. J Endocrinol Invest 15: 1-9.
- Claire L, Adrian R (2015) Modulation of the Immune Response to Respiratory Viruses by Vitamin D. Nutrients 7(6): 4240-4270.
- Petre C, Simina S, Lee S (2020) The role of vitamin D in the prevention of coronavirus disease 2019 infection and mortality. Aging Clinical and Experimental Research 6: 1-4.
- William S (2020) Vitamin D and Coronavirus. Geriatr Nurs 41(4): 496-497.
- Koichi Y, Miho F, Sophia K (2020) COVID-19 pathophysiology: A review. Clin Immunol 215: 108427.
- Walaa F (2020) The Reality of the New Corona Virus (N Co V-2019) Diagnosis, Treatment, and Prevention. AJBSR 8(1): 54-56.
- Walaa F (2017) Vitamin D Deficiency and Autism. Adv Pharmacoepidemiol Drug Saf 6(3): 218.
- Wendy D, Edgar M, Jan P (2016) Vitamin D in Autoimmunity: Molecular Mechanisms and Therapeutic Potential. Front Immunol 7: 697.
- Venu L, Nancy Q, Martin H (2011) Vitamin D metabolism and innate immunity. Mol Cell Endocrinol 347(1-2): 97-105.
- Cynthia A (2011) Vitamin D and the Immune System. J Investig Med 59(6): 881-886.
- Cameron F, Peter M, Adit A (2013) The Role of Vitamin D in Prevention and Treatment of Infection. Inflamm Allergy Drug Targets 12(4): 239-245.
- Yi X, David J, Chien Shing C (2020) The importance of vitamin d metabolism as a potential prophylactic, immunoregulatory and neuroprotective treatment for COVID-19. Journal of Translational Medicine 18: (322).
Mini Review